Bwin·必赢(中国区)线路检测中心-3003no1.com
首页
公司概况
新闻中心
业务分布
文化水务
党的建设
廉洁水务
人才招聘
信息公开
公司简介
组织架构
领导团队
大事记
荣誉资质
公司新闻
成员动态
领导关怀
公示公告
企业理念
企业风采
社会责任
视频中心
党建要闻
党建工作
党建快报
群团工作
党章党规
要闻关注
廉洁动态
党纪法规
学习专栏
廉洁教育
廉洁文化
在线举报
人才理念
人才招聘
新闻中心
NEWS
公司新闻
成员动态
领导关怀
公示公告
联系我们
CONTACT US
公示公告
当前位置:
首页
»
新闻中心
»
公示公告
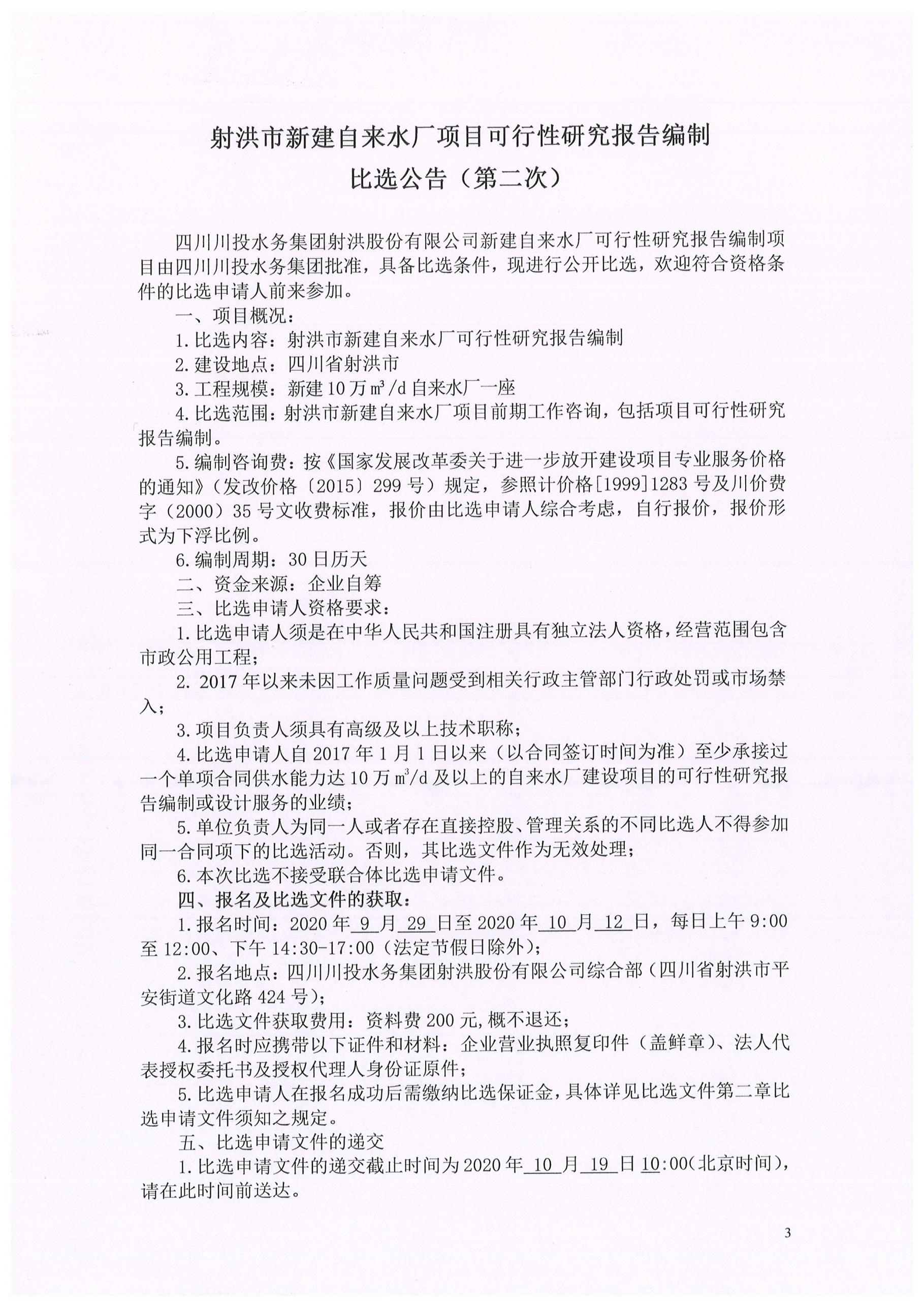
四川川投水务集团股份有限公司射洪市新建自来水厂可行性研究报告编制项目比选公告(第二次)
川投水务
2020/09/29
0
分享到:
上一条:
四川川投水务集团股份有限公司射洪新建自来水厂可行性研究报告编制项目比选公告
下一条:
关于四川川投水务集团中江供排水有限公司《中江县辑庆污水处理厂及配套管网改扩建工程》水土保持验收鉴定书的公示
川投集团网站群
关注川投水务
扫描关注微信公众号